General Process

To be able to participate in the Claim Registration process, it is preferred the following:

  • Access to RedSky (ROLE_SALES)

This manual describes the overall claim process and the registration of claims within RedSky. The Claim flow chart will be leading for this manual. 

Definition of Claim

A claim is a formal request for a payment based on the terms of the insurance policy due to (partial) damage or loss based on the terms of the insurance policy. 


In our line of business, this refers to (partial) damage or loss of household goods or other (described) property of a transferee during a relocation.  


Claim Process part 1

The first part of the process describes the receipt of the claim notification and the first actions to be taken.

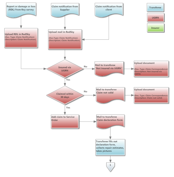
Claim notification

New claims are issued to UGRN in different ways:

  • Notification by Client

  • Notification by Agent

  • Report of Damage or Loss (RDL) from Key survey

The notification will be received by the coordinator at UGRN Head Office (HO). The Report of Damage or Loss is sent to the Customer Service Manager who will forward the mail to the coordinator.


After receipt, the notification or RDL will be uploaded in the file cabinet of the Service Order. In the upload form choose the Document Type “Claim Notification”. The fields “Document Category” (Claims) and “Description” (Claim Notification) will be filled automatically. 

Assessment of the Claim

The coordinator does the first assessment of the claim. 

Insurance via UGRN?


If the relocation was not insured via UGRN, the coordinator sends an Email to the Transferee. 

<<INSERT BODY TEXT>>

The Email should be uploaded to the File Cabinet. In the upload form, choose the Document Type “Claim correspondence”. The fields “Document Category” (Claims) and “Description” (Claim correspondence) will be filled automatically. For clarity, the description could be changed to “Not insured via UGRN”

Claimed within 30 days?


Is the claim filed within a reasonable amount of time? Theoretically the claim should be filed within 30 days. Practically the coordinator must judge if the claim is filed after 30 days. If damage or loss can’t be related to the relocation or is too late an Email is sent to the Transferee.

<<INSERT BODY TEXT>>

 The Email should be uploaded to the File Cabinet. In the upload form, choose the Document Type “Claim correspondence”. The fields “Document Category” (Claims) and “Description” (Claim correspondence) will be filled automatically. For clarity, the description could be changed to “Claim not valid”

Creating a Claim Ticket

If a claim is valid, the coordinator creates a Claim File in RedSky. 

In the Service Order click on the “Claims” tab.

On the Claims tab click “Add”

On this page click “Claim Status”

In the Claim Status section fill the fields “Request Form” and “Sent Form” with the correct dates and click “Save” After saving a Claim number is created and filled in the field Claim#. 

Claim Confirmation

The coordinator sends an Email to the transferee. The body text of this Email is:

We were informed that your shipment has incurred loss and/or damage during transfer, and we wish to extend our apologies.


We can assist you to file your claim with the insurers in order to expedite fair and equitable settlement.


To be able to help, we respectfully request you to complete, sign and return the attached Declaration Form and enclose relevant supporting documentation. All requested and relevant documents can be sent to me by email. 

Please include digital photographs of the damages and corresponding repair estimates from local vendors. Should you have problems finding suitable vendors to assess the damages, then please let us know.


The documentation should reach us no later than 30 days after your goods have been delivered to you and we would appreciate a preliminary listing of the goods involved as soon as possible.


Please do not hesitate to contact me should any questions arise.


A Claim Declaration Form is attached to this Email. The confirmation Email should also be uploaded to the File Cabinet. In the upload form, choose the Document Type “Claim Confirmation”. The fields “Document Category” (Claims) and “Description” (Claim Confirmation) will be filled automatically.


Claim Process Part 2

The second part of the claim process describes the actions to be taken after the return of the claim documents. NOTE: Soon this process will be expanded with the use of the Customer Portal for Claims. 

Return of the Documents

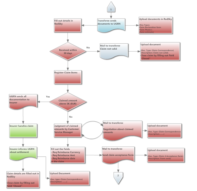
Upon receipt of the Claim Declaration Form and, if needed, the repair estimates and the pictures taken of the damage the coordinator updates the Claim in RedSky. 


On the Claims tab in RedSky fill out the Received Form field with the date of the receipt. The Claim Declaration Form should also be uploaded to the File Cabinet. In the upload form, choose the Document Type “Claim Declaration Form”. The fields “Document Category” (Claims) and “Description” (Claim Declaration Form) will be filled automatically. 

If the Transferee also sends photos of the damaged goods, these should also be uploaded to the File Cabinet. In the upload form, choose the Document Type “Claim Photo’s”. The fields “Document Category” (Claims) and “Description” (Claim Photo’s) will be filled automatically.

If the Transferee also sends a repair estimate, this should also be uploaded to the File Cabinet. In the upload form, choose the Document Type “Claim Estimate”. The fields “Document Category” (Claims) and “Description” (Claim Estimate) will be filled automatically.


Received within 30 days?

Is the Claim Declaration Form returned within a reasonable amount of time. Theoretically the form should be returned within 30 days. Practically the coordinator must judge this if the form is returned after 30 days. If damage or loss can’t be related to the relocation or is too late an Email is sent to the Transferee.


<<INSERT BODY TEXT>>


The Email should be uploaded to the File Cabinet. In the upload form, choose the Document Type “Claim correspondence”. The fields “Document Category” (Claims) and “Description” (Claim correspondence) will be filled automatically. For clarity the description could be changed to “Claim not valid”


After uploading the Email to the File Cabinet, the claim is closed by filling the field “Closed” in the Claim Status section on the Claim Detail tab.


Registration of Claim Items

For each item, filled out on the Claim Declaration Form, a Claim Item is created. On the Claims tab click the tab “Claim Items”

By clicking “Add” a new Claim Item Detail tab opens.



Claim#    

The Claim number, automatically filled from Claims tab

Loss ID#

The Claim Item number, automatically filled by RedSky

Item*

The damaged or missing item

Inventory#


Damage*

Brief description of the damage

Carton Damaged


Type of Loss*

Dropdown with the type of damage

Date Purchased*

The date the damaged or missing item was purchased

Original Cost*

The original price of the item

Original Cost Currency*

The currency of the original price

Amount Requested*

The amount requested by the transferee to compensate the damage

Amount Requested Currency*

The currency of the compensation

Warehouse


Damage by*

Dropdown to indicate where the item was damaged or lost

Self-Blame

Was the damage or loss caused by the transferee

The fields marked with a * should be filled out for each item.

To save all filled-in data click on the Save button at the bottom of the page. Use the Reset button to undo all made changes. Prior saved details will not be erased.


Assessment of the claimed amount

The coordinator judges, based on the declaration form, photos, and repair estimates, if the claimed amount will above or below € 5,000.00 or if the claim will be too complex to handle (This should first be discussed internally). 


If the claimed amount lies below € 5,000.00, the claim will be handled by the coordinator.

Is the claimed amount equal to or higher than € 5,000.00 or too complex to handle? the claim file will be transferred to the insurer.


Transfer Claim File to Insurer

If the claim will be handled by the insurer, all the documentation concerning the Claim File will be sent to the insurer. In RedSky this is registered in the Claim Status section of the claim by filling out the field “To Claim Svc/Insur.Co” and checking the checkbox “Claim Handled by Insurer”. 


The Transferee will be notified of the transfer of the claim by Email


<<INSERT BODY TEXT>>


The Email should be uploaded to the File Cabinet. In the upload form, choose the Document Type “Claim correspondence”. The fields “Document Category” (Claims) and “Description” (Claim correspondence) will be filled automatically.


The Insurer will handle the claim and will keep us informed of the actions taken in the claim process. 


All correspondence of the insurer should be uploaded to the File Cabinet. In the upload form, choose the Document Type “Claim correspondence”. The fields “Document Category” (Claims) and “Description” (Claim correspondence) will be filled automatically.


After a settlement has been reached the insurer will inform us of the closure of the claim file. The coordinator registers this in the Claim File. 

The following fields are filled out.

  • Req Reimburse Currency

  • Req Reimburse Amt

  • Req Reimburse date

  • Rev Reimburse Currency

  • Rcvd Reimburse Amt

  • Rcvd Reimburse Date

After this, the Claim file is closed by changing the status to “Closed” and filling out the Closed date. 


Judgment of Claimed amounts

The Customer Service Manager starts negotiations about the claimed amounts with the Transferee by Email.

All correspondence should be uploaded to the File Cabinet. In the upload form, choose the Document Type “Claim correspondence”. The fields “Document Category” (Claims) and “Description” (Claim correspondence) will be filled automatically.

Claim acceptance form

Upon agreement between UGRN and the Transferee, this must be entered in the Claim Status section on the Claims tab.

Fill out the fields:

  • Acceptance Sent

  • Req Reimburse Currency

  • Req Reimburse Amt

  • Req Reimburse date


The Claim Acceptance form is sent to the Transferee by Email. 


<<INSERT BODY TEXT>>


The Email should be uploaded to the File Cabinet. In the upload form, choose the Document Type “Claim correspondence”. The fields “Document Category” (Claims) and “Description” (Claim correspondence) will be filled automatically. For clarity, the description could be changed to “Claim acceptance form”

Claim Process Part 3

The third and last part of the claim process describes the actions to be taken after the return of the claim acceptance form. 

NOTE: Soon this process will be expanded with the use of the Customer Portal for Claims.



Return of the signed Claim Acceptance Form

Upon receipt of the signed Claim Acceptance Form, the coordinator updates the claim in RedSky.


The coordinator fills out the fields:

Bank account #        The Bank account number of the Transferee

IBAN #            The IBAN number of the Bank account

Swift Code #        The BIC (Bank Identifier Code) of the Bank

Bank Name

Bank Address


In the Claim Status section, the field Acceptance Rcvd should be filled out. 

The Claim Acceptance Form should be uploaded to the File Cabinet. In the upload form, choose the Document Type “Claim Acceptance”. The fields “Document Category” (Claims) and “Description” (Claim Acceptance) will be filled automatically. 


Payment details and Documents

Payment of the Claim towards the transferee is done by the Finance Department. A Settlement form is created by the coordinator and sent to the Finance Department. The coordinator will also update the Claim File in RedSky. In the Claim, Status section fill out the fields

  • Req Reimburse Currency

  • Req Reimburse Amt

  • Req Reimburse Date


The Settlement Form should be uploaded to the File Cabinet. In the upload form, choose the Document Type “Claim Settlement”. The fields “Document Category” (Claims) and “Description” (Claim Settlement) will be filled automatically. 

The Finance Department executes the payment. The payment is registered in the Claim File. In the Claim Status section, the fields “Cheque to Shipper” and/or “Cheque to Vendor” are filled out. 


After paying out the Claim the Finance Department will forward the Settlement Form to the Insurer. The insurer will reimburse the amount paid to the transferee. 


Upon receipt of the payment from the insurer, this will be registered in the Claim File by the coordinator. In the claim, Status section fills out the fields:

  • Rev Reimburse Currency

  • Rcvd Reimburse Amt

  • Rcvd Reimburse Date


On most occasions, these fields will be the same as the Req. fields. In some cases, the coordinator chooses to pay a higher amount to the transferee than which is claimed from the insurer (i.e. a leniency payment).


When all the fields are filled out, the claim can be closed by filling out the Closed Date in the Claim Status section and changing the status dropdown to “Closed”